tgAI全自动翻译智能人工客服 客服机器人源码 带视频搭建教程
源码介绍:
tgAI全自动翻译智能人工客服 客服机器人源码
带视频搭建教程
互联网转载 具体未测试
功能说明:
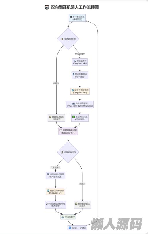
1.双向功能,这个不用说
2.将客户消息翻译为客服配置的语言,不管客户消息是哪个的语言,只要是deepseek能识别的语言都可以。
3.将客户发送的消息翻译为符合客户口语习惯的语言
展示图片:


本站所发布的资源均来源于互联网,仅限用于研究学习,不得将软件用于商业或者非法用途,否则一切后果请用户自负!如果侵犯了您的权益请与我们联系!您必须在下载后的24个小时之内,从您的手机和电脑中彻底删除。 如果您喜欢该程序,请支持正版软件,购买注册,得到更好的正版服务。如有侵权请与我们联系处理!
懒人源码网 » tgAI全自动翻译智能人工客服 客服机器人源码 带视频搭建教程
懒人源码网 » tgAI全自动翻译智能人工客服 客服机器人源码 带视频搭建教程
常见问题FAQ
- 免费下载或者VIP会员专享资源能否直接商用?
- 本站所有资源版权均属于原作者所有,这里所提供资源均只能用于参考学习用,请勿直接商用。若由于商用引起版权纠纷,一切责任均由使用者承担。更多说明请参考 VIP介绍。
- 提示下载完但解压或打开不了?
- 最常见的情况是下载不完整:可对比下载完压缩包的与网盘上的容量,若小于网盘提示的容量则是这个原因。这是浏览器下载的bug,建议用百度网盘软件或迅雷下载。 若排除这种情况,可在对应资源底部留言,或联络我们。 通用解压密码:www.5lanren.com

